太原市杏花岭区基督教柏杨树堂
网站首页
Home
关于我们
Nav
教会动态
Nav
法规制度
Nav
了解信仰
Nav
崇拜证道
Nav
基督教中国化
Nav
专题活动
Nav
留言板
Messages
教会简介
本堂历史
历届堂委
本堂动态
省市要闻
通知公告
政策法规
教会规章
重要文章
主题活动
信经信条
基本信仰
信仰问答
教会礼仪
释经讲道
教义研究
灵修感悟
进深栽培
教会历史
神学思考
教会治理
书籍文创
公益见证
圣诞活动
受难复活
建堂20周年庆
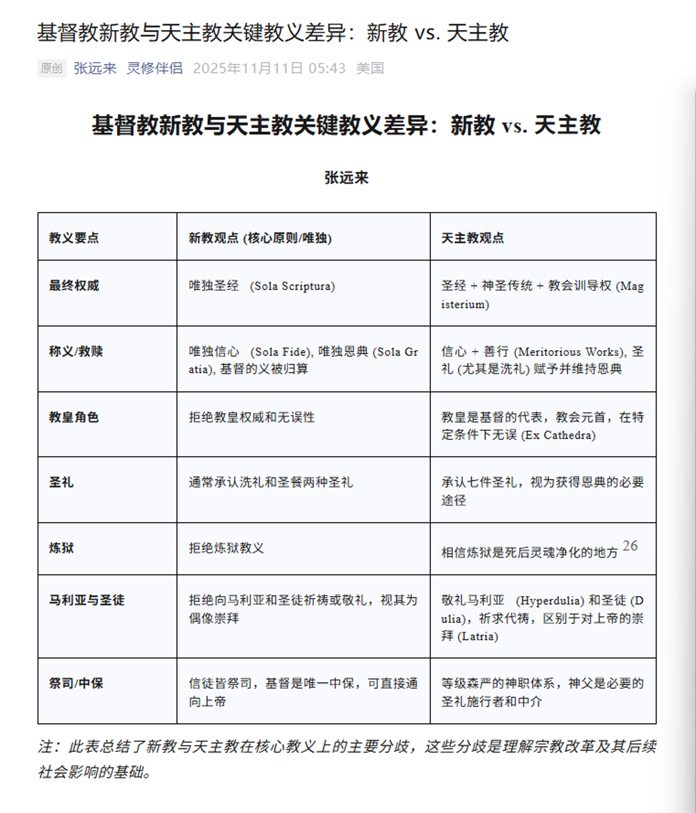
基督教(新教)与天主教教义差异
二维码
发表时间:2025-11-11 10:45
上一篇
李提摩太与山西大学堂
下一篇
习近平在中共中央政治局第二十二次集体学习时强调 系统推进我国宗教中国化 积极引导宗教与社会主义社会相适应
分享到:
地址:山西省太原市杏花岭区中涧河镇柏杨树社区蓝色晶阁北一层18-20号
邮箱:bysjdj@163.com 电话:18603480910
手机站:
m.bysjh.com
互联网宗教信息服务许可证:
晋(2024)0000029
扫码关注公众号 扫码看直播